直流电源浪涌防护经验
有款产品应用场景为工业场景,原本默认是输入12V,但客户环境通常希望接入24V电源。因此电源口浪涌防护按24V标准做测试。
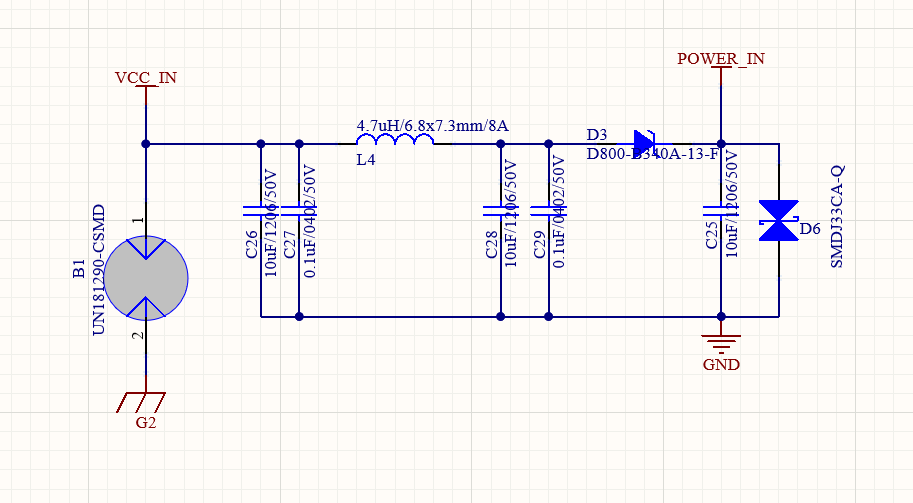
1、错误防护
公司祖传的直流电源入口处的电路图如下:

这个电路中,D3二极管作用是防反接。D6是TVS管,可以吸收静电和浪涌能量。B1为气体放电管,也是作为浪涌防护器件。L4电感在此处的作用,只能看作是电源滤波,可能还有B1和D6之间的解耦功能。
其中明显的错误点是,B1气体放电管的接法不对,气体放电管有个参数叫弧光电压(Arc Voltage),这个型号的气体放电管的弧光电压约为15V。

在浪涌测试时,会有一个高压施加在气体放电管上,气体放电管击穿放电,可以看到放电管中间区域放电发光。而当放电管击穿放电时,只需要两端维持住15V,这个电压就可以维持放电管持续弧光放电。而我们的24V电源明显超过这个参数,因此,这里的接法不正确,这种接法可以用在信号线上,用在低压电源上,但是不能用在24V电源上。这个气体放电管可以放在板内GND和外壳屏蔽G之间,测试共模浪涌时有用。
2、错误防护
测试时修改的错误防护电路:

对比之前的防护电路,新加了压敏电阻和保险丝(保险丝实测的时候没加),但实际测试无法正常防护,后级DCDC会损坏。
其原因在于L1电感的位置不正确,L1电感的作用是解耦合,电源进来先过一遍压敏电阻,通过电感解耦合之后,再通过TVS吸收剩余的超额能量,电感应该在压敏和TVS之间。并且感值选大一点,解耦效果更明显,也就是越有可能通过浪涌测试。
3、正确防护
整改后可以通过测试的正确浪涌防护电路如下(测试时没带保险丝,浪涌测试也通过了,实际产品后来改板还是保险起见加上了保险丝):

要求线对线打1kV,线对地打2kV。
VCC和GND之间打1kV
- 浪涌先通过压敏电阻吸收一波
- 经过解耦电感,将压敏电阻和TVS分开
- TVS再进行更精密的钳位
- 稳定后的电源再通过二极管送到整板系统
VCC和GND对G之间打2kV
- 浪涌通过压敏电阻和气体放电管进行能量泄放
- 没钳住的通过TVS吸收
防护器件选型需要根据测试电压等级进行选型!懒得算就力大砖飞,往大了干!
4、其他问题
测试过程中,出现了电源掉电问题。防护器件正常防护后,电源电压被拉到了0V,并持续了几个毫秒,导致系统掉电。
解决办法:防护电路后级加大电容,电源上并3个220uF的大电容。整机负载大概在8W左右,这么大的电容能测试通过,如果负载小一些,应该不需要这么大电容。电容耐压值要注意,不能低于防护器件的钳位电压,电解电容容易炸!
